Ý tưởng: thiết kế tự sinh cho đồ gá

Bạn có thể đã biết về thiết kế tự sinh (Generative Design) sử dụng thuật toán AI để tạo ra các tùy chọn cho thiết kế, vì vậy bạn có thể tạo ra sản phẩm chất lượng cao với giá thành thấp, sản xuất một cách nhanh chóng và dễ dàng
Nhưng công nghệ này không chỉ cho sản xuất sản phẩm và lắp ráp. Bạn cũng có thể sử dụng nó cho việc chê tạo đồ gá. Đây là những thách thức cho kĩ thuật với 2 giải pháp bạn có thể nghĩ ra và sử dụng chúng.
Thử thách : Thiết kế và tối ưu hóa một đồ gá
Bạn có kể hoạch gia công một chi tiết đúc (sản phẩm màu đỏ trong hình dưới). Để làm việc này bạn cần thiết kế một đồ gá để gia công lỗ, gia công 3+2 và gia công thô 5 trục đồng thời
Giai đoạn 1 : Gia công thử
Giả sử, bạn chỉ cần sản xuất một vài mẫu sản phẩm này. Vì vậy đổi với đồ gá, bạn chọn Nylon làm vật liệu và gia công bằng phương pháp in 3D. Đó là một giải pháp tốt bởi vì, bạn không cần lo lắng quá nhiều về đồ bền của đồ gá trong thời gian ngắn, và Nylon có thể chịu đựng được các hóa chất trong chất làm mát suốt quá trình gia công.
Như vậy, bạn đã xác định được các rằng buộc trong Creo. Cụ thể đó là hướng in sản phẩm (một góc giới hạn 45 độ), bán kính được tạo ra nhỏ nhất là 10mm và vật liệu sử dụng là Nylon. Sau đó bạn dùng phương pháp tự sinh để tạo ra một đồ gá tối ưu dựa trên những yêu cầu của bạn.
Hình dưới đây cho ta thấy giải pháp cho đồ gá. Được tạo ra nhanh chóng và tự động với thiết kế tự sinh, nó đã đáp ứng tất cả các yêu cầu kĩ thuật

Hình ảnh: Đồ gá (phần màu xám/xanh lá cây) được tạo ra với thiết kế tự sinh trong Creo để gá chi tiết đúc (màu đỏ). Các công nghệ tối ưu hóa thiết kế đồ gá, xem xét các ràng buộc của bạn, chẳng hạn như ý định sử dụng Nylon và máy in 3D
Trong ví dụ này, bạn có thể dử dụng máy in để bàn, vì vậy hãy sử dụng tùy chọn in 3D Windowns 10 trên Tray Assembly

Hình : Đồ gá được đặt trên bàn lắp ráp
Một lựa chọn khác đơn giản hơn là nhấn vào File > Save as > 3MF. Tạo ra file 3MF với những tùy biến của bạn (Lưu ý. Hầu hết tất cả các hãng sản xuất máy in 3D đều hỗ trợ file 3MF)

Hình : Xuất ra đồ gá hoàn thiện trên file 3MF trong Creo
Video dưới đây trình bày quy trình tạo ra đồ gá Nylon bao gồm các bước tạo ra mô hình, chuẩn bị in, và mô phỏng quá trình gia công phay để làm ra chi tiết
Giai đoạn 2: Sản xuất hàng loạt
Wow. Sản phẩm của bạn được đón nhận hơn cả mức kỳ vọng và bạn đang cần dự phòng cho những đơn hàng của mình. Bạn có thể suy nghĩ lại phương thức sản xuất của bạn để theo kịp với các đơn đặt hàng đang tăng nhanh
May mắn là thiết kế tự sinh có thể tối ưu đồ gá của bạn theo phương pháp gia công. Chỉ cần thay đổi ràng buộc của bạn là nhôm (thay vì Nylon) và phương thức sản xuất là máy phay 3 trục (thay in 3D). Hình dưới đây cho ta thấy lựa chọn thiết kế tự sinh dựa trên những điều kiện ràng buộc mới

Hình ảnh: Đồ gá (màu xám) được tạo với thiết kế chung. Trong trường hợp này, hệ thống đã tối ưu hóa thiết kế đồ gá cho phay trục 3D và nhôm. Phần đúc (màu đỏ) không thay đổi.
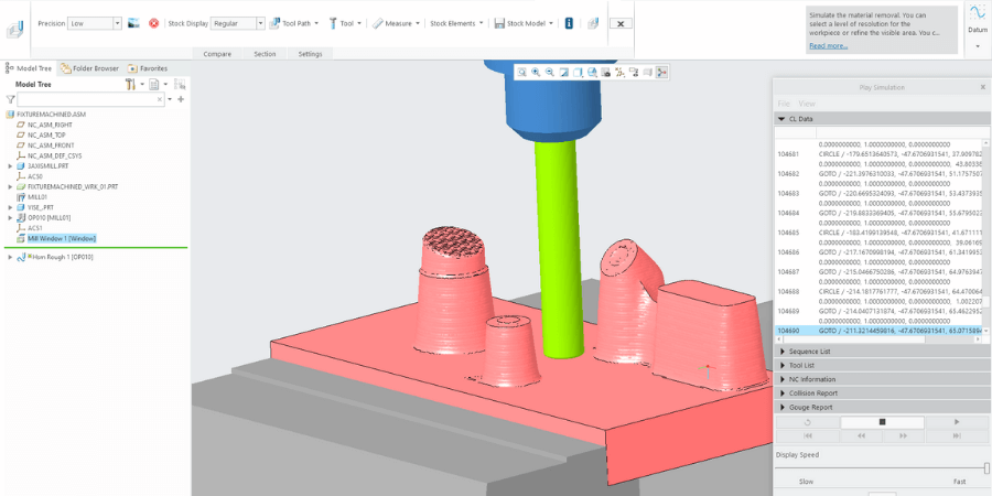
Với đồgá mới, bạn có thể sử dụng thêm phần mềm Creo CAM để tạo ra đường chạy dao 3 trục tốc độ cao để gia công thô và gia công thô vét lại

Hình: Đường chạy dao thiết kế trong Creo
Với Creo, mọi thay đổi trên mô hình 3D ban đầu sẽ tự động truyền đến các quy trình tiếp theo, trong trường hợp này là mô hình lập trình gia công phay

Hình : Nhận diện lại đường chạy dao trong Creo
Trong tính năng gia công mở rộng của Creo như High Speed Milling Plus, bạn có thể sử dụng chi tiết được thiết kế tự sinh làm mô hình tham chiếu để thực hiện các hoạt động phay chính xác của bạn. Khi các hoạt động phay đã thiết lập, bạn có thể kiểm tra lại việc loại bỏ vật liệu như một bước xác nhận trong quy trình.
Khai phá thiết kế tự sinh
Đó chỉ là hai giải pháp cho thử thách thiết kế đồ gá của chúng tôi. Nhưng bạn có thể chọn bất kỳ số lượng vật liệu và phương pháp sản xuất. Hơn hết, sau đó bạn có thể áp dụng bất kỳ công cụ thiết kế nào Creo đối với đồ gá của bạn. Thiết kế tự sinh hứa hẹn tìm ra giải pháp tốt nhất dù yêu cầu thiết kế của bạn có là gì đi nữa !



